获得更多咨询,请关注官方公众号
首页
开课通知
新闻动态
师资阵容
在线报名
简章下载
关于我们
咨询热线:17733523234
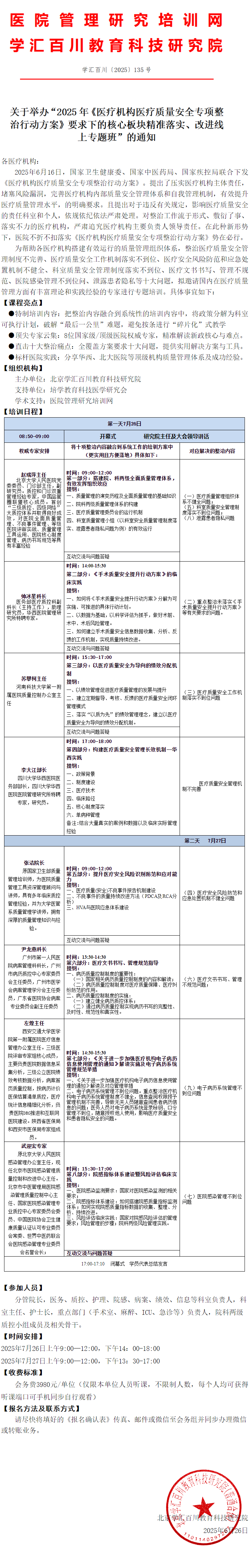
2025年《医疗机构医疗质量安全专项整治行动方案》要求下的核心板块精准落实、改进线上专题班
更新时间:2025-07-01
作者:佚名
浏览量:175
扫码报名
联系人:侯嘉俊
更多相关信息请扫码关注
微信公众号
学汇百川医学研究院
QQ咨询
在线客服